Managing your customizations has never been easier

User-Friendly Interface

The intuitive user interface provides an easy way to add or remove apps, track their status, or code new features.

Library of Apps

Choose apps from an ever-expanding library of customizations created by our large customer base.

Smooth upgrades

Since all custom apps use supported code from our library they don’t fail when you upgrade to the latest version of ALVAO.

Connected Workplace

The information should travel smoothly in the modern workplace. Integrate ALVAO with the rest of your ecosystem using Custom Apps and Enterprise API.  

Everyone who uses ALVAO will benefit from custom applications

Diagram of how ALVAO Custom Apps can be used across any organization

Custom tabs & editor

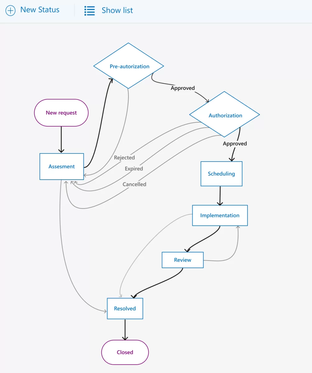
Create custom tabs available on click with each ticket. This can be a custom page in the ALVAO WebApp, an external parameterized link such as a map showing ticket-specific location, etc. The easy-to-use code editor allows you to edit code directly in the application.  

Image

IT Service Management begins by connecting the right tools

We develop our products as an integrated solution because they work best together – as ITSM.

Clear asset records immediately available to all who need them

Say goodbye to cumbersome Excel spreadsheets and cluttered asset records. Get a centralized overview of all software and hardware, from purchase to retirement. With Asset Management, you know exactly what assets you have, who is responsible for each, and where they are located. 

A single point of contact for all company tasks and requests

Streamline request management with our ISO 27001-certified Service Desk. Put an end to unnecessary emails or phone calls. Requests from the whole company are automatically sorted and go to the right solvers with clearly defined priority (SLA). Move beyond simple troubleshooting and maximize your department’s potential.  

Want to know more about ITSM?

CIO Newsletter

Subscribe to the CIO newsletter. Keep up with IT management trends.

Blog for IT Managers

Are you interested in Service Desk, Asset Management or opinions of experts in this field? Read our blog.

Webinars & Events

To hear about the experiences our customers have had with our products.

Make your Service Desk fit your needs with ALVAO Custom Apps